EMC認證測試我們如何工作:
收到您的訂單后,我們將調查您的設備以檢測早期故障。如果需要,我們將免費向您發送修改建議。本報告還將通知您未來可能對產品適用標準進行的修改。

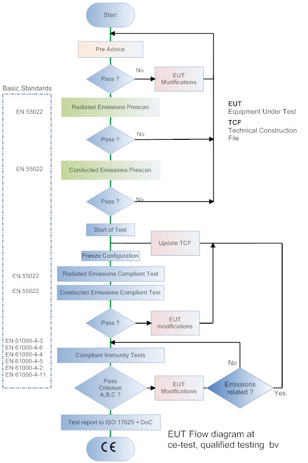
(1)意味著我們的測試程序可以從您要執行的設備的一些(小)修改開始。這樣可以節省您的時間(測試失?。?,從而節省額外的測試費用。在完成所有測試之前,我們不會等到你告訴你,然后給你充電以進行完整的黑盒重新測試。
因此測試開始,在出現問題的任何階段,我們都會向您發送簡報并添加修改建議。如果您需要我們,我們可以(暫時)修改您的設備,以便稍后在您的最終產品中實施這些修改。但有時,如果修改范圍很廣,則需要將新產品發送給我們。
完成測試后,我們將為您創建符合ISO 17025的大量測試報告,其中包含測試結果以及您提供給我們的文檔。文檔對于積極識別您的產品至關重要。沒有完整和準確的文檔,測試報告沒有價值!對于低壓測試尤其如此。
在測試無線電設備時,您的應用無線電頻率將通過認證機構進行驗證,以符合不同的歐洲國家頻率規劃,并進行相應記錄。如果需要,我們會為您提供通知服務。


EMI =電磁干擾
EMC =電磁兼容性
電磁兼容
我們根據大多數歐洲協調標準執行完全符合要求的EMI和EMC測試。
歐洲聯盟
自1989年歐盟推出EMC指令(1996年成為強制性指令)以來,EMC測試已經從簡單的輻射發射測試演變為一整套測試,涵蓋了電子設備可能產生或易受影響的所有電磁現象。自1996年以來,CENELEC CEN和ISO一直在出版歐洲標準,因此被歐盟委員會指定列入“ 協調標準 ” 清單,該標準規定了住宅和工業環境中電子設備的要求。由于不同類型的設備需要比其他設備更可靠,因此產品(組)已經編寫了特定標準,例如用于IT和多媒體設備的EN 55032。
標準演變emc / emi測試
這些EMC標準不斷發展。一些標準幾乎從未改變,而其他標準完全重寫(如EN 55032的情況)并且一起取代舊標準(EN 55022)。新標準從發布日期開始優先于舊版本,即使設備早先已獲批準使用舊版本。始終需要將產品的(EMC)性能更新為最新的協調標準。
CE-測試
我們可以幫助您在所需級別維護產品合規性。
我們合格測試在EMC測試方面擁有超過20年的經驗,超越了標準。眾所周知,我們可以解決大型系統中的觸摸問題,并為常見問題提供簡單的解決方案。我們的員工將確保您以最低成本獲得所需。
無論您是否需要符合標準的最低法律要求,或完全“盡職調查”合規性,您都可以做出決定。以最低的成本快速訪問EC市場,或者采用“硬化”的EMC兼容設計,這將在未來幾年內證明自己:您決定。
EMC測試方法/服務
用于CE標志的EMC交鑰匙測試服務,
EMC預測試/快速掃描/預兼容掃描,
根據CISPR,EN,IEC或ISO和許多其他標準進行EMC測試,
ETSI無線電測試符合R&TTE指令,
無線電輔助設備的ETSI無線電EMC測試,
我們的Lindgren屏蔽全電波暗室完全符合輻射抗擾度測試,
完全符合我們的全消毒室(FAR)的排放測試,
根據浪涌要求(感應雷電脈沖)進行EMC測試,最高可達6.6 kV,
靜電空氣放電(人體模型)或其他高達30 kV,
EFT(電快速瞬變)測試(開關引起的瞬態)高達4.4 kV,
無線電設備的雜散輻射(諧波功率水平)測試,
對高達200 V / m,高達4.2 GHz的輻射RF平面場的抗擾度,
對布線傳導的RF電流的抗擾度為20 Vrms,
主電源電壓變化,中斷和下降在50和60 Hz,
測量電源線中的諧波電流
負載變化引起的電源電壓變化:閃爍測試,
對EUT,HCP或VCP進行ESD接觸放電測試。
ESA的汽車排放測試符合ISO 7636-2標準,
符合ISO 7636-2標準的12V和24V板網汽車抗擾度測試。
汽車設備的輻射發射測試(CISPR 25)
對CISPR 25的電纜束進行輻射抗擾度測試

EMC對協調產品(組)標準的測試
讓我們幫助您為您的設備選擇合適的產品標準,并執行您的產品emc asssement和測試,以符合該指令的基本要求。
EN 55022 - ITE設備,排放標準(現已廢棄)
EN 55032 - ITE和多媒體設備,
EN 55024 - ITE設備,抗擾度標準(即將淘汰)
EN 61326-1 - 實驗室和工業控制,
EN 55011 - ISM設備,
EN 50130-4 - 社會警報和防盜設備,
EN 61000-6-1 - 通用標準抗擾度 - 住宅,
EN 61000-6-2 - 通用標準免疫 - 工業,EMC測試標準
EN 61000-6-3 - 通用標準發射 - 住宅,
EN 61000-6-4 - 通用標準免疫 - 工業,
EN 50121 - 鐵路應用,
EN ETSI 301 489 - 無線電輔助設備的EMC,
EN 55025 - 汽車設備,
EN 50498 - 用于汽車應用的ESA,
EN 60601-1-2 - 醫療設備的EMC,
EN 61000-3-2 - 諧波電流引入電源,
EN 61000-3-3 - 電源電壓變化引入電源。
EMC和基本標準
所謂的“基本標準”是EMC測試的基礎,它們描述了技術測試設置,要使用的設備和基本測試的校準要求,并建議產品委員會選擇的限值,以包含在產品標準中。眾所周知的一系列免疫(易感性)基本標準是EN 61000-4-xx系列,如下所列。每個部分(現在最多35個)描述了一個基本的測試現象和相關的測試方法。這些標準不適用于合規聲明,主要用于測試機構創建和維護典型的測試設置。您永遠不應在EC符合性聲明中聲明符合這些標準之一。大多數CE抗擾度測試實際上只需要有限的數量。(EN / IEC 61000-4-2,3,4,5,6,11)
一般
IEC 61000-4-01電磁兼容性(EMC) - 第4-1部分:測試和測量技術 - 抗擾度測試概述(IEC 61000-4系列)
LF進行了干擾
IEC 61000-4-07電磁兼容性(EMC) - 第4-7部分:測試和測量技術 - 電源系統和與之相連的設備的諧波和間諧波測量和儀表的一般指南
IEC 61000-4-11電磁兼容性(EMC) - 第4-11部分:測試和測量技術 - 電壓驟降,短時中斷和電壓變化抗擾度測試
IEC 61000-4-13電磁兼容性(EMC) - 第4-13部分:測試和測量技術 - 諧波和間諧波,包括交流電源端口的電源信號,低頻抗擾度測試
IEC 61000-4-14電磁兼容性(EMC) - 第4-14部分:試驗和測量技術 - 輸入電流不超過每相16 A的設備的電壓波動抗擾度試驗
IEC 61000-4-15電磁兼容性(EMC) - 第4-15部分:測試和測量技術 - 閃變計 - 功能和設計規范
IEC 61000-4-16電磁兼容性(EMC) - 第4-16部分:試驗和測量技術 - 在0 Hz至150 kHz頻率范圍內對傳導共模干擾的抗擾度試驗
IEC 61000-4-17電磁兼容性(EMC) - 第4-17部分:測試和測量技術 - 直流輸入電源端口紋波抗擾度測試
IEC 61000-4-19電磁兼容性(EMC) - 第4-19部分:測試和測量技術 - 交流電源端口2 kHz至150 kHz頻率范圍內的傳導,差模干擾和信號抗擾度測試
IEC 61000-4-27電磁兼容性(EMC) - 第4-27部分:試驗和測量技術 - 輸入電流不超過每相16 A的設備的不平衡,抗擾度試驗
IEC 61000-4-28電磁兼容性(EMC) - 第4-28部分:試驗和測量技術 - 輸入電流不超過每相16 A的設備的工頻變化,抗擾度試驗
IEC 61000-4-29電磁兼容性(EMC) - 第4-29部分:測試和測量技術 - 直流輸入電源端口抗擾度測試中的電壓驟降,短時中斷和電壓變化
IEC 61000-4-30電磁兼容性(EMC) - 第4-30部分:試驗和測量技術 - 電能質量測量方法
IEC 61000-4-34電磁兼容性(EMC) - 第4-34部分:測試和測量技術 - 電壓驟降,短時中斷和電壓變化對每相電源電流大于16 A的設備的抗擾度測試
低頻輻射干擾
IEC 61000-4-08電磁兼容性(EMC) - 第4-8部分:試驗和測量技術 - 工頻磁場抗擾度試驗
HF進行了干擾
IEC 61000-4-04電磁兼容性(EMC) - 第4-4部分:試驗和測量技術 - 電快速瞬變/猝發抗擾度試驗
IEC 61000-4-05電磁兼容性(EMC) - 第4-5部分:試驗和測量技術 - 浪涌抗擾度試驗
IEC 61000-4-06電磁兼容性(EMC) - 第4-6部分:試驗和測量技術 - 射頻場引起的傳導干擾的抗擾度
IEC 61000-4-12電磁兼容性(EMC) - 第4-12部分:試驗和測量技術 - 環形波抗擾度試驗
IEC 61000-4-18電磁兼容性(EMC) - 第4-18部分:試驗和測量技術 - 阻尼振蕩波抗擾度試驗
高頻輻射干擾
IEC 61000-4-03電磁兼容性(EMC) - 第4-3部分:試驗和測量技術 - 輻射,射頻,電磁場抗擾度試驗
IEC 61000-4-09電磁兼容性(EMC) - 第4-9部分:試驗和測量技術 - 脈沖磁場抗擾度試驗
IEC 61000-4-10電磁兼容性(EMC) - 第4-10部分:試驗和測量技術 - 阻尼振蕩磁場抗擾度試驗
IEC 61000-4-20電磁兼容性(EMC) - 第4-20部分:試驗和測量技術 - 橫向電磁(TEM)波導中的發射和抗擾度試驗
IEC 61000-4-21電磁兼容性(EMC) - 第4-21部分:試驗和測量技術 - 混響室試驗方法
IEC 61000-4-22電磁兼容性(EMC) - 第4-22部分:測試和測量技術 - 全消聲室(FAR)中的輻射發射和抗擾度測量
IEC 61000-4-26(未公布)用于測量電磁場的探頭和相關儀器的校準
IEC 61000-4-31電磁兼容性(EMC) - 第4-31部分:測試和測量技術 - 交流電源端口寬帶傳導干擾抗擾度測試
靜電放電
IEC 61000-4-02電磁兼容性(EMC) - 第4-2部分:試驗和測量技術 - 靜電放電抗擾度試驗
麻
IEC 61000-4-23電磁兼容性(EMC) - 第4-23部分:試驗和測量技術 - HEMP和其他輻射干擾的保護裝置的試驗方法
IEC 61000-4-24電磁兼容性(EMC) - 第4-24部分:試驗和測量技術 - HEMP傳導干擾保護裝置的試驗方法
IEC 61000-4-25電磁兼容性(EMC) - 第4-25部分:測試和測量技術 - 設備和系統的HEMP抗擾度測試方法
IEC 61000-4-32電磁兼容性(EMC) - 第4-32部分:測試和測量技術 - 高空電磁脈沖(HEMP)模擬器概要
IEC 61000-4-33電磁兼容性(EMC) - 第4-33部分:試驗和測量技術 - 大功率瞬態參數的測量方法
IEC 61000-4-35電磁兼容性(EMC) - 第4-35部分:試驗和測量技術 - HPEM模擬器概要
EN 55016 / CISPR16系列
EN 55032 / CISPR 32用于ITE的排放。
EMC咨詢
我們可能有助于的活動:
評估電路圖以確保EMC符合性
評估您的PCB布局以確保EMC兼容性
使用快速掃描方法評估原型
用于裝配的電子組件的評估(GSM / WiFi /藍牙/ SMPS)
等等
專注于縮短測試時間,測試失敗和測試成本,從而縮短產品上市時間。
